系统分析与设计课程作业
This project is maintained by chengwenwu
一、简答题
用例的概念
用例是文本形式的情节描述,用以说明某参与者使用系统实现某些目标。通常用例是一组成功或失败的场景集合。
用例和场景的关系?什么是主场景或 happy path?
用例是一组成功或失败的场景的集合。
主场景是最常用、直接地实现用户目标的故事。
用例有哪些形式?
有brief、casual、fully以及Two-Column 。
这些格式中格式brief非常简洁,使用一段话来描述一个主场景。
对于复杂业务,为什么编制完整用例非常难?
因为完整用例描述非常详细,如果对复杂业务使用完整用例,就必须使用大量的篇幅,编写大量篇幅是一件很费力的事情,并且如果用例描述过多,业务又很复杂,就会导致难以描述清楚,所以对复杂业务很难编制出完整的用例。
什么是用例图?
用例图是一种优秀的系统语境图,它能够展示系统边界、以及边界之外的系统、系统如何被使用等,它可以作为沟通的工具,用以概括系统以及参与者的行为。
用例图的基本符号与元素?


圈:表示用例
小人:表示参与者
方框:表示系统边界
线段:表示的是参与者与用例之间的关联关系。
用例图的画法与步骤
①首先要有一个系统边界和系统名称
②然后在添加参与者及参与者名称,
③然后添加用例,并将用例之间的关系用相关的线表示清楚,用例中的描述应该使用动词开头
④然后将参与者对应到用例上。
用例图给利益相关人与开发者的价值有哪些?
可以通过用例图来确定系统边界,达成共识。给了系统一个清晰一致的边界,描述系统应该做什么。为系统交付提供了一个可参考的功能状态。在实际开发过程中跟踪功能需求。
二、建模练习题(用例模型)
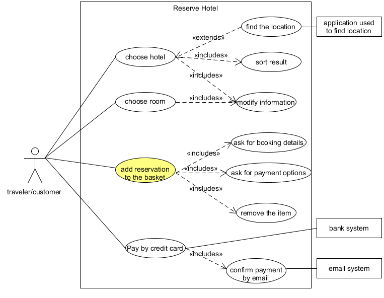
选择2-3个你熟悉的类似业务的在线服务系统(或移动 APP),如定旅馆(携程、去哪儿等)、定电影票、背单词APP等,分别绘制它们用例图。并满足以下要求:

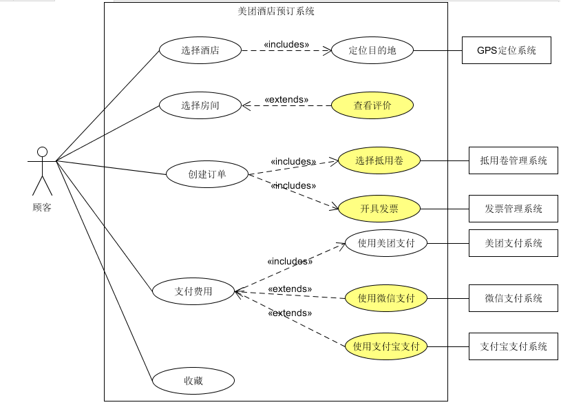
美团酒店预定系统
然后,回答下列问题:
为什么相似系统的用例图是相似的?
因为相似系统使用场景是相似的,而用例是场景的集合,所以用例图也是相似的。
如果是定旅馆业务,请对比 Asg_RH 用例图,简述如何利用不同时代、不同地区产品的用例图,展现、突出创新业务和技术 有新的业务就会有新的业务场景,所以也会出现新的用例,这样每出现新的业务,就会增加用例图中的用例,所以随着业务的发展,用例图就会越来越大。在用例图中可以使用不同的背景颜色标识出新的用例。 技术创新是多方面的,技术的进步使得子用例更多。比如上面第一个系统没有开具发票、微信支付等功能,而美团支付有。
如何利用用例图定位创新思路(业务创新、或技术创新、或商业模式创新)在系统中的作用。
在业务创新方面,美团相比于第一个系统,使用了评价功能,使得用户在选择房间时可以查看以前顾客的评价,让顾客选择自己认为性价比合适的酒店,提高顾客满意度。这个创新在用例图中的体现是在选择房间用例下多了一个查看评价的扩展用例。
一般来说业务创新会增加用例图的用例,而对原图的改动较小。技术创新会取代原来的技术,在用例图中的体现为改变某个用例的描述。商业模式创新会改变整个用例图。
请使用 SCRUM 方法,选择一个用例图,编制某定旅馆开发的需求(backlog)开发计划表。
| ID | Name | Imp | Est | How to demo | Notes |
|---|---|---|---|---|---|
| 1 | 选择酒店 | 50 | 50 | 登录系统,选择入住日期、离开日期、地点、价格范围等信息,点击搜索,选择自己中意的酒店。 | 系统会按照酒店评分进行排序后推给用户 |
| 2 | 选择房间 | 50 | 30 | 按照人数及价格等,选择自己需要的房间类型。 | |
| 3 | 创建订单 | 50 | 30 | 根据房间定价,是否有优惠活动等创建订单。并等待支付 | 需要优惠卷管理系统的参与 |
| 4 | 支付费用 | 50 | 40 | 选择支付方式美团支付、微信支付或者支付宝支付、进行费用支付,支付完成后可以在我的订单看到该订单。 | 需要外部支付系统的参与 |
| 5 | 收藏 | 20 | 20 | 点击酒店界面的收藏按钮,按钮变亮。 |
根据任务4,参考 使用用例点估算软件成本,给出项目用例点的估算
| 用例 | 事务 | 计算 | 原因 | UC权重 |
|---|---|---|---|---|
| 选择酒店 | 5 | 4 | 简单 | |
| 选择房间 | 3 | 3 | 简单 | |
| 创建订单 | 5 | 4 | 简单 | |
| 支付费用 | 7 | 7 | 框架 | 安全性 |
| 收藏 | 2 | 1 | 简单 |